ZCU102 Digilent USB-to-JTAG Module, Circuit, Pictures and Diagram

This post contains details about the ZCU102’s USB-to-JTAG Digilent module, the circuit its used in, a picture of the components on the board and a diagram of the resultant JTAG chain.
Overview
The ZCU102 allows JTAG to be used over USB with a Digilent USB JTAG-to-USB module.
The module is available at [link].
Info from the ZCU102 BOM:
-
Reference designation on board: U21
-
Device: USB Module
-
Package: DIGILENT_USB_JTAG_2_NC
-
Manufactured and distributed by Digilent
-
Manufacturer part number: JTAG-SMT2-NC
-
Distributor part number: 410-308P
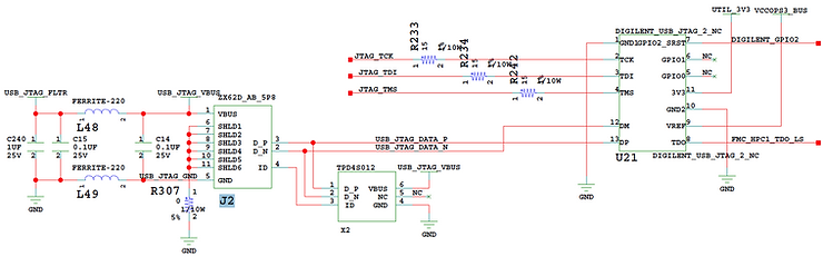
Circuit

Board


JTAG_TDI, JTAG_TMS and JTAG_TCK also route to J6, U48 and the Zynq UltraScale+ MPSoC as seen at [link].
When used without FMC cards, the JTAG chain from the DIGILENT_USB_JTAG_2_NC looks like:

Diagram available at [link].
References
-
ZCU102 BOM (zcu102-bom-rdf0404.zip) at [link] (sign-in required)
-
ZCU102 Board Schematics (zcu102-schematic-source-rdf0403.zip) at [link] (sign-in required)
-
ZCU102 Layout (bug: see [link])
-
Allegro Viewer at [link] (needed to view layout files)
-
Xilinx logo found via https://twitter.com/xilinxinc at [link]